Handreiking aanleveren grondwatermonitoringputten van vóór 2018
We krijgen bij het programmabureau BRO vaker de vraag wat er moet gebeuren met gegevens van de grondwatermonitoringputten van vóór 1 januari 2018. Daarom is er een korte handreiking gemaakt.
Algemeen is het dringende advies om álle waardevolle gegevens van grondwatermonitoringsputten in de BRO te registreren. Dat geldt ook voor de eigen lokale gegevens en voor de gegevens die nu in DINO staan. Hoe meer gegevens in de BRO, hoe nauwkeuriger de informatie en de modellen van de basisregistratie.
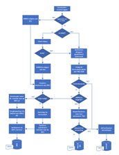
1. Vallen gegevens onder de Wet Bro?
Als de put geslagen is na 1 januari 2018, dan valt hij onder de Wet Bro. Dit betekent dat je de gegevens van deze put in IMBRO-formaat, dus volgens de catalogus, moet aanleveren aan de BRO. Zijn er putgegevens die niet onder de Wet Bro vallen, dan moet je deze zelf archiveren volgens de Archiefwet. Denk hierbij bijvoorbeeld aan pdf’s.
2. Staan gegevens in DINO?
Als de putgegevens van vóór 2018 in DINO (bij TNO) staan, check dan of de put actief is. Zie voor een toelichting van 'actief' de rechterkolom bij dit artikel.
Als de put actief is, dan is een bronhouder verplicht de gegevens in IMBRO/A aan te leveren aan de BRO volgens de catalogus. Als je hierbij hulp nodig hebt, kun je contact opnemen met de BRO Servicedesk.
Als de put in DINO staat en hij wordt niet actief bemeten, bekijk dan of de gegevens hergebruikswaarde hebben. In dat geval adviseren we om te kijken of gegevens in IMBRO/A omgezet kunnen worden. Dan kunnen ze aangeleverd worden aan de BRO. Als deze gegevens niet aan IMBRO/A kunnen voldoen worden ze door TNO overgezet naar de GDNR, het informatiesysteem dat DINO vervangt. Neem hiervoor contact op met de BRO Servicedesk. Dit gebeurt namelijk niet vanzelf!
3. Staan gegevens niet in DINO?
Heb je putten elders opgeslagen? Dan zijn er 3 mogelijkheden:
- De gegevens zijn van na 1 januari 2018. In dit geval vallen ze onder de BRO en moet je de gegevens aanleveren in IMBRO formaat.
- De gegevens zijn van vóór 1 januari 2018 en hebben hergebruikswaarde. Je kunt de gegevens in IMBRO/A formaat aanleveren aan de BRO. Voldoen de gegevens niet aan de IMBRO/A standaard? Dan kun je kijken of het technisch haalbaar en rendabel is om ze aan te leveren aan TNO voor opslag in de GDNR. Lukt dat ook niet? Archiveer de gegevens dan zelf.
- Gegevens zijn van vóór 1 januari 2018 en hebben geen hergebruikswaarde. Dan moet je deze, in lijn met de Archiefwet, zelf archiveren.
Weet je niet of de putgegevens hergebruikswaarde hebben, neem dan contact op met de BRO Servicedesk.
Definitie van actieve put
Wat is actief?
1. Bij gegevens over constructies in de ondergrond:
Actief = nog fysiek aanwezig in de ondergrond, of opgevolgd, en operationeel in te zetten
- Dit betreft de registratieobjecten GMW, GUF en EPC
- Aan deze constructies gekoppelde registratieobjecten worden daarmee ook als actief aangemerkt
2. Bij gegevens van of over de ondergrond zelf:
Actief = beschrijft de situatie in de ondergrond die, naar alle waarschijnlijkheid, representatief is voor de huidige situatie
