Ga naar de inhoud
beeldmerk RijksoverheidMinisterie van Volkshuisvesting en Ruimtelijke Ordening
Direct naar
  • Inloggen Bronhouderportaal
  • BROloket
  • BRO Productomgeving
BRO | Basisregistratie Ondergrond
  • Home
  • Actueel
  • Inhoud BRO
  • Werken met de BRO
  • Doe mee
  • Praktijk
  • Service & contact
  • Inloggen Bronhouderportaal
  • BROloket
  • BRO Productomgeving
  1. Home ›
  2. Actueel ›
  3. Nieuws ›
  4. Handreiking aanleveren grondwatermonitoringputten van vóór 2018

Handreiking aanleveren grondwatermonitoringputten van vóór 2018

Gepubliceerd 27 januari 2021

We krijgen bij het programmabureau BRO vaker de vraag wat er moet gebeuren met gegevens van de grondwatermonitoringputten van vóór 1 januari 2018. Daarom is er een korte handreiking gemaakt.

Algemeen is het dringende advies om álle waardevolle gegevens van grondwatermonitoringsputten in de BRO te registreren. Dat geldt ook voor de eigen lokale gegevens en voor de gegevens die nu in DINO staan. Hoe meer gegevens in de BRO, hoe nauwkeuriger de informatie en de modellen van de basisregistratie.

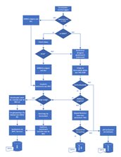
1. Vallen gegevens onder de Wet Bro?

Als de put geslagen is na 1 januari 2018, dan valt hij onder de Wet Bro. Dit betekent dat u de gegevens van deze put in IMBRO-formaat, dus volgens de catalogus, moet aanleveren aan de BRO. Zijn er putgegevens die niet onder de Wet Bro vallen, dan moet u deze zelf archiveren volgens de Archiefwet. Denk hierbij bijvoorbeeld aan pdf’s.

2. Staan gegevens in DINO?

Als de putgegevens van vóór 2018 in DINO (bij TNO) staan, check dan of de put actief bemeten wordt. Als dit zo is, dan is een bronhouder verplicht de gegevens in IMBRO/A aan te leveren aan de BRO volgens de catalogus. Als u hierbij hulp nodig heeft, kunt u contact opnemen met de BRO Servicedesk.

Als de put in DINO staat en hij wordt niet actief bemeten, bekijk dan of de gegevens hergebruikswaarde hebben. In dat geval adviseren we om te kijken of gegevens in IMBRO/A omgezet kunnen worden. Dan kunnen ze aangeleverd worden aan de BRO. Als deze gegevens niet aan IMBRO/A kunnen voldoen worden ze door TNO overgezet naar de GDNR, het informatiesysteem dat DINO vervangt. Neem hiervoor contact op met de BRO Servicedesk. Dit gebeurt namelijk niet vanzelf!

3. Staan gegevens niet in DINO?

Heeft u putten elders opgeslagen? Dan zijn er 3 mogelijkheden:

  1. De gegevens zijn van na 1 januari 2018. In dit geval vallen ze onder de BRO en moet u de gegevens aanleveren in IMBRO formaat.
  2. De gegevens zijn van vóór 1 januari 2018 en hebben hergebruikswaarde. U kunt de gegevens in IMBRO/A formaat aanleveren aan de BRO. Voldoen de gegevens niet aan de IMBRO/A standaard? Dan kunt u kijken of het technisch haalbaar en rendabel is om ze aan te leveren aan TNO voor opslag in de GDNR. Lukt dat ook niet? Archiveer de gegevens dan zelf.
  3. Gegevens zijn van vóór 1 januari 2018 en hebben geen hergebruikswaarde. Dan moet u deze, in lijn met de Archiefwet, zelf archiveren.

Weet u niet of  de putgegevens hergebruikswaarde hebben, neem dan contact op met de BRO Servicedesk.

Beslisboom

Definitie actieve put

Wat is actief?

1. Bij gegevens over constructies in de ondergrond:

Actief = nog fysiek aanwezig in de ondergrond, of opgevolgd, en operationeel in te zetten

Dit betreft de registratieobjecten GMW, GUF en EPC
Aan deze constructies gekoppelde registratieobjecten worden daarmee ook als actief aangemerkt
2. Bij gegevens van of over de ondergrond zelf:

Actief = beschrijft de situatie in de ondergrond die, naar alle waarschijnlijkheid, representatief is voor de huidige situatie


Delen
  • Delen op Facebook
  • Delen op LinkedIn
  • Delen op X
  • Download PDF

Over ons

Dit is de website van het Programma Basisregistratie Ondergrond. Het programma werkt aan een landelijke voorziening met betrouwbare  informatie over de Nederlandse bodem en ondergrond, die voor iedereen toegankelijk is.

Onze partners:

Afbeelding partners van de BRO

Contact

Met vragen en opmerkingen kun je contact opnemen via het contactformulier.

Volg ons

Newsletter Nieuwsbrief

LinkedIn LinkedIn

Youtube YouTube-kanaal

BRO: transparant  - overzichtelijk -  toegankelijk

BRO-website in het Engels

Over deze site

  • Persoonsgegevens
  • Toegankelijkheid
  • Verantwoording
  • Persvoorlichting
  • Archief