Nieuw proces wensen BRO
Gepubliceerd 17 september 2020
Naast het bouwen aan de BRO, is inmiddels ook het beheer van de objecten uit Tranche 1 en 2 gestart. En daarmee ontstaan ook steeds meer wensen voor verbetering of aanvulling. Om dit in goede banen te leiden is er samen met gebruikers een proces voor het indienen en behandelen van verzoeken tot wijzigingen gemaakt. Het proces start op 1 oktober 2020.
Transparant proces
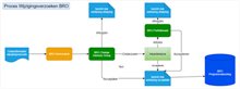
Bij het inrichten van het proces heeft het programma BRO zoveel mogelijk aansluiting gezocht bij de bestaande overlegvormen. Het begint met het invullen van een wens in het contactformulier, dat u indient bij de BRO Servicedesk. U vinkt daarin aan dat het gaat om een wijzigingsverzoek. Vervolgens doorloopt uw verzoek de volgende processtappen:
- Het begint met het invullen van een wens in het contactformulier, dat u indient bij de BRO Servicedesk. U vinkt daarin aan dat het gaat om een wijzigingsverzoek. Vervolgens doorloopt uw verzoek de volgende processtappen:
- De gebundelde wensen komen terecht bij de BRO Change Advisory Board (CAB). Dit overleg bestaat uit deskundigen van de BRO die waar nodig experts vanuit het werkveld consulteren. De CAB bespreekt, filtert en beoordeeld de wensen binnen 4 weken, waarbij impact op en waarde voor de BRO leidend zijn.
- Voor de meeste verzoeken ligt het mandaat bij het CAB om een besluit te nemen. Verzoeken die ingrijpende gevolgen of impact hebben op de BRO, denk aan scopewijzigingen, worden ter besluitvorming bij de BRO Portfolioraad gelegd. De BRO Portfolioraad is samengesteld uit vertegenwoordigers van BZK, TNO en de stakeholders en sluit aan bij de huidige Programmabegeleidingsgroep.
- Als het gewenst is om een wijzigingsverzoek nader te onderzoeken om tot een goed besluit te komen, zal de CAB een impactanalyse uitvoeren. Daarbij worden, wederom experts en stakeholders betrokken en geconsulteerd.
- Wanneer een verzoek wordt geaccepteerd, dan zal deze ook worden uitgevoerd en toegevoegd worden aan de BRO programmabacklog. Wanneer dat gebeurt, is afhankelijk van de prioriteit die eraan wordt gegeven.
- Vanaf 11 maart 2021 is een overzicht van alle actuele BRO wijzigingsverzoeken beschikbaar.
